发布时间:2021-11-04 16:18:00作者:ok138太阳集团
尊敬的济南市区域用热客户,为确保您今冬采暖季正常用热,济南能源集团所属ok138太阳集团供暖管家“温心”提示您,在2021-2022年度采暖季,有意愿用热且尚未交纳采暖费的客户,请在2021年11月15日前交纳采暖费。
15种多渠道交费方式 轻松又便捷
为了方便用户办理业务,ok138太阳集团持续优化营商环境,全新推出线上线下共15种交费业务办理方式。线上办理随时随地动动手指即可完成,线下到济南市域内的济南能源集团热力燃气客户服务中心也可一次办成,同时还可以“一厅通办”热力燃气两项业务,营业时间早8点至晚8点(2021年10月15日至2021年11月15日期间实施延时服务)。如果您有其他热力燃气的问题可随时拨打济南能源集团24小时客户服务热线96969进行咨询。以下15种交费方式任选其一均可办理。
1.微信公众号:进入“ok138太阳集团”微信公众号-温心服务-服务大厅-采暖费交纳;
2.微信:首页“我”-支付-生活服务“生活缴费”-供暖费-ok138太阳集团(含热电);
3.支付宝:首页“更多”-便民生活-生活缴费-暖气费-ok138太阳集团(含热电);
4.ok138太阳集团官网(PC端):首页“零跑腿”事项 一网通办-采暖费交纳;
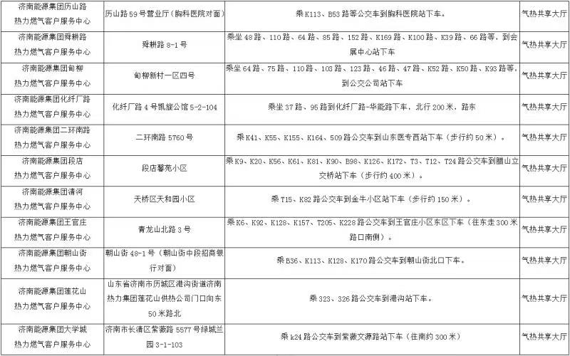
5.济南能源集团各热力燃气客户服务中心;
6.支持银行网点柜面交费银行:中国银行、浦发银行、齐鲁银行、中信银行、建设银行、工商银行、邮政储蓄银行、济南农商银行、济南市邮政局、兴业银行(须持兴业银行储蓄卡)。
支持网上银行、手机银行交费银行:中国银行、浦发银行、齐鲁银行、中信银行、建设银行、工商银行、兴业银行、招商银行、民生银行、农业银行、光大银行、交通银行(仅支持手机银行)、邮政储蓄银行(仅支持手机银行)。
7.爱城市网手机APP:首页“更多”-生活服务-生活缴费-暖气费;
8.京东手机APP:首页“生活缴费”-生活缴费-暖气费;
9.美团手机APP:首页“生活缴费”-供暖费-ok138太阳集团供暖费(含热电);
10.中国联通手机APP:首页“服务”-生活交费-生活缴费-暖气-支付宝支付-ok138太阳集团(供暖费);
11.齐鲁工惠手机APP:首页“更多应用”-便民生活-生活缴费“缴费入口”-生活缴费-采暖费缴费-ok138太阳集团供暖;
12.泉城办手机APP:首页“生活”-热力服务-供暖服务-采暖费交费;
13.易生活平台:首页“生活缴费”-暖气费;
14.联行支付手机APP:首页-暖气费;
15.流动服务车收费(随供热服务进社区时)。
供暖管家温心提示您 可别逾期哦
济南市区域内与ok138太阳集团签订《供用热力合同》的用热客户,且在当年采暖季有用热需求的,请在2021年11月15日前交纳采暖费。供暖管家“温心”提示您,用热人未按合同约定期限交纳热费的,逾期将按照《关于进一步规范集中供热居民供用热力合同部分内容的通知》(济建公字〔2018〕40号)中的违约责任规定,按照日万之二的基数承担违约责任。

